Almond Payout API (1.1.0)
The Almond Payout API enables clients to execute domestic payouts by leveraging local banking partners and payout networks.
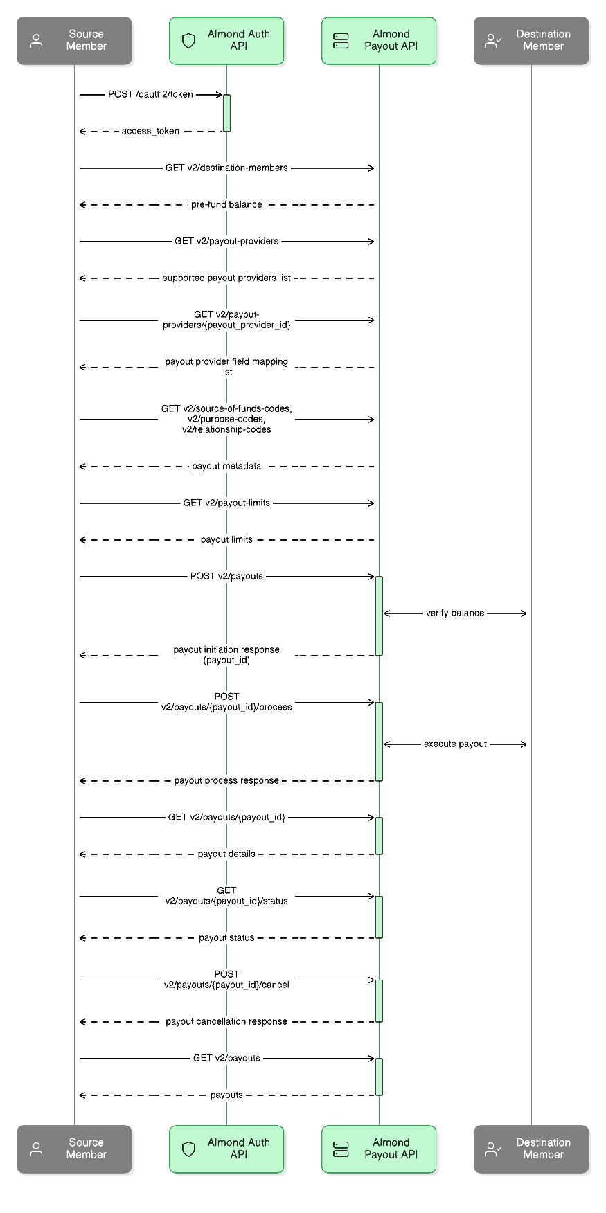
As a client, you need to:
- Authenticate to obtain an access token.
- Discover payout providers by querying supported providers by country and retrieving provider-specific field requirements.
- Check payout rates and fees for full transparency on send/receive amounts.
- Create a payout with the required beneficiary and payment details.
Almond then orchestrates the process — verifying balance availability, executing the payout through the chosen payout partner, and updating the payout status — while providing clients with real-time status updates and notifications.

Figure: Payout Flow
Download OpenAPI description
Overview
URL
Almond Fintech API Support
License
Languages
Servers
Mock server
https://docs.almondfintech.com/_mock/apis/payouts
Sandbox
https://api.sandbox.almondfintech.com
Production
https://api.almondfintech.com